任务文章 2023-07-16 13人已阅读
7月12日,位于浙江桐乡,有着“涤纶长丝产能产量居全球之首”之称的国内化纤民营巨头,桐昆集团股份有限公司(以下简称桐昆股份,601233.SH)召开了今年首次临时股东大会,审议并通过了泰昆石化(印尼)有限公司印尼北加炼化一体化项目的议案。
据此前公告,该项目总投资86.24亿美元,约合人民币615亿元(截至7月16日发稿时汇率),以实现延伸产业链,保障原料供应。
6月21日,创始人陈士良卸任上市公司董事长,交到女儿陈蕾手上,但其仍担任桐昆股份控股股东桐昆控股集团董事长。
左:陈士良,右:陈蕾 资料图
“二代”陈蕾接棒时,桐昆股份正面临业绩连续下滑的难题。如今行业竞争日趋激烈,扩产导致过剩危机,桐昆股份却选择斥巨资押注印尼市场,计划打通全产业链来降本增效,如此野心能实现吗?
桐昆股份豪赌印尼市场
7月12日,桐昆股份召开年内首次临时股东大会,审议并通过了印尼北加的炼化项目议案。公司此前公告显示,这项总投资86.24亿美元的项目是为了延伸产业链,保障原料供应,防止油价波动吞噬盈利。

这项打通全产业链的巨额投资项目并不是桐昆单独完成。6月27日,桐昆股份联手同在桐乡的新凤鸣,以及上海青翃,共同启动在印尼北加的炼化一体化项目。

该项目计划年产成品油430万吨、对二甲苯485万吨,以及聚乙烯、EVA等其他产品,建设期为4年,投资建成后,原油年加工量将达到1600万吨/年。按照预期,项目建成后预计年均营业收入104.4亿美元,年均税后利润13.28亿美元。
根据协议,印尼项目按照合资计划,三家股东需出资26亿美元,再借贷60亿美元。股权穿透后,桐昆在项目实际持股45.9%,占比最高,作为主要出资人,其必须拿出资本金12亿美元,对应承债27.5亿美元,合计掏出约285亿人民币。
值得注意的是,桐昆股份的净资产仅350亿左右。这次出师印尼,桐昆股份几乎是押上了全部身家。如果完成一体化布局,其营收和资产规模将不可同日而语。
据潮新闻,桐昆股份的前身桐乡县化学纤维厂1981年成立,1990年工厂陷入困境,成为整个浙江省化纤纺丝行业规模效益倒数第一的企业。1991年,当地政府一纸“命令”,原凤鸣化纤厂副厂长陈士良出任桐乡化纤厂厂长,当时总资产不到500万元的桐乡化纤厂已经资不抵债近100万元。
1992年,陈士良与管理团队理顺发展思路,“借船出海”,开启从丙纶到涤纶的市场转型。1995年,桐昆营业收入跃升桐乡第一。1997年,桐昆在亚洲金融危机中逆势而起,以低成本优势完成一系列规模扩张,涤纶长丝产量跃居国内第一。1999年,桐昆完成股份制改造,并正式更名“桐昆集团”。2011年5月,桐昆股份上市,企业发展迈入新阶段。
2022胡润“中国500强”榜单上,桐昆股份排名第397位,陈个人以95亿元的身家,位列胡润榜单的第663名。
目前,桐昆控股集团总资产超1000亿元,下辖80多家控股企业,员工超3.3万人,涤纶长丝产量居全球之首。集团位列中国石油和化工企业500强第6位,浙商全国500强第29位。桐昆内部人士告诉记者,桐昆股份资产占桐昆控股集团总资产的90%。

陈蕾十三年历练
据潮新闻此前报道,陈蕾为陈士良之女,1987年5月出生,硕士研究生学历,2010年毕业于英国帝国理工大学,获风险管理和金融工程专业硕士学位。她于2010年11月起就职于桐昆集团,从董事长秘书做起,在仓库、车间、财务部任过职,后赴香港分公司历练,2020年回集团总部,曾任董事长助理、副董事长,直到2023年6月出任董事长兼总裁。
资料图
陈蕾从小生长在勇于拼搏的浙商之家,深受熏陶,早就对家族生意了熟于心。
据“桐乡发布”报道,陈蕾从记事开始,父亲陈士良就一直是忙碌的创业者。“小时候,父亲真的特别特别忙。遇上车间技改常常要忙到凌晨三四点才回来,睡不过两三个小时,匆匆扒口早饭,又出门上班去了。”
她第一次去纺丝车间参观,车间温度很高,大伙儿虽然干得满头大汗,却听不到抱怨声;跟着父亲参加集团年会,未来发展的美好蓝图,令人心潮澎湃……对于父辈的点滴经历,陈蕾如数家珍。
从学生时代开始,父亲就会有意无意地和陈蕾一起探讨企业的发展。“但是即便如此,父亲也没有磨灭过我的其他可能性。”她坦言,其实出国深造一开始想学的是建筑设计,但当认真思考未来规划以及听取家人意见后,还是选择了管理相关的专业。
大学毕业后,已在英国顺利拿到offer的陈蕾决定回国。“其实当时有跟父亲聊过要不要回来接班的问题,父亲很开明,也很尊重我的想法。”不过,从小目睹父辈创业艰辛的陈蕾深知,和振兴实业的使命相比,自己的爱好只能放置一边,“这是一个没有回头路的选择,既然回来了,那我就会坚持到底。”她说。
褪下“二代”的光鲜外壳,陈蕾从基层跌跌撞撞向上走去。她在桐昆总部的第一个岗位是仓库管理员,先是成品后是五金,每天面对的就是入库、出库等数据,两个月下来,她就能很容易地回答哪个产品销量高、哪个产品库存量大等问题了。
仓库、车间、财务、香港分公司,多个岗位的变换后,陈蕾清晰地了解企业运作的整个流程。业务一线磨炼10年,2020年她回到桐乡,进入桐昆集团总部。记者注意到,父亲为培养女儿接班做足准备,近年来,集团大大小小的对外事务均由陈蕾出面。
陈蕾于今年6月正式出任董事长兼总裁,其丈夫徐奇鹏也于今年5月31日升任桐昆副总裁。
徐比陈蕾大一岁,本科毕业于英国纽卡斯尔大学,获市场营销专业学士学位,曾任桐昆集团采购供应科二科科长、桐昆集团旗下浙江恒盛化纤总经理,2021年7月起任桐昆集团总裁助理。
同时,桐昆股份新一届董事会全面年轻化,多位董事都在1970年后出生,其中陈晖(陈蕾堂弟)、沈祺超,两位都是90后。
面临着严峻的经营形势
陈蕾接任桐昆股份董事长兼总裁,面对的是严峻的经营形势。
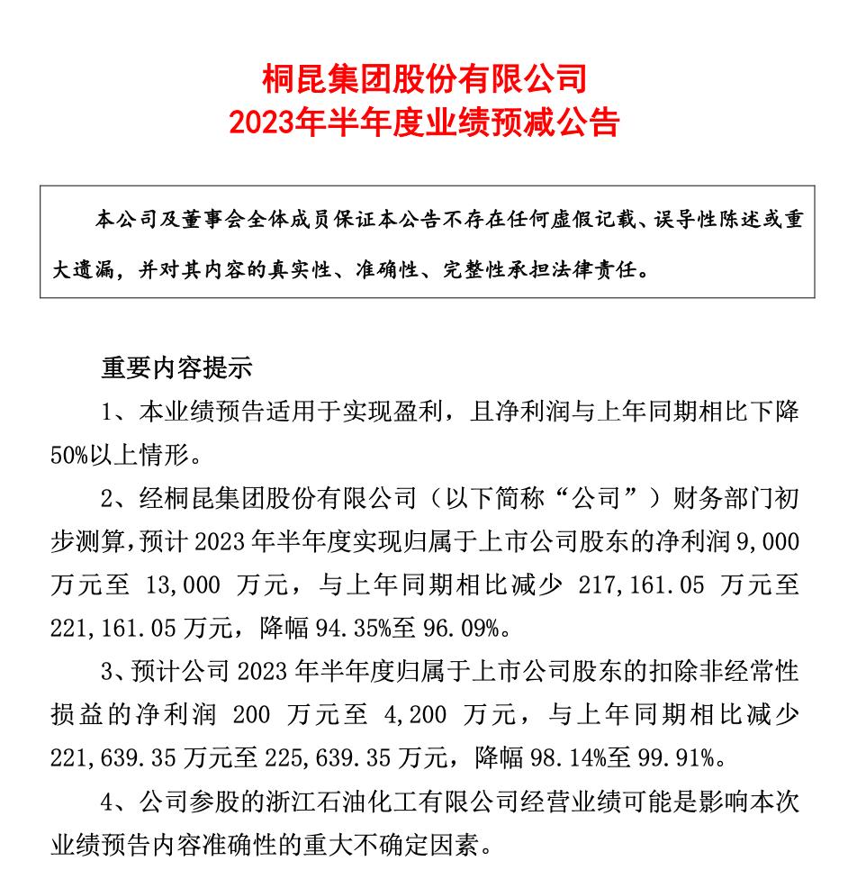
桐昆股份7月14日晚间公告称,预计2023年上半年归属于上市公司股东的净利润为0.9- 1.3亿元,同比下滑94.35%- 96.09%;扣非净利润200-4200万元,同比下滑98.14%-99.91%。

针对业绩下滑,桐昆股份表示,期内,由于整体宏观经济呈现弱复苏态势,公司主营产品聚酯长丝、PTA加工差相对于去年同期出现较大程度的下滑;新增产能同比去年同期有较大幅度增加,产生较多前期开车投产费用;公司参股的浙江石油化工有限公司2023年上半年因下游需求恢复较缓,主要产品价差收窄,毛利率下降,出现亏损。此外,公司整体利润金额相对较少,收到的政府补助、非流动资产处置损益等非经常性损益对公司的净利润产生了一定影响。
事实上,受原油价格影响,桐昆的日子不好过,最近两年,经营急转直下。
2021年,其尚在高歌猛进,全年净利高达73亿元,增长约1.6倍。
去年7月开始,桐昆转盈为亏,全年只挣1.3亿元,同比下降98.26%。为什么业绩下滑如此严重?桐昆股份表示,受原有价格高企、下游需求不振两头夹击,导致业绩普遍下滑。
7月12日,因业绩预告披露不准确、更正不及时,桐昆股份及相关责任人收到警示函,并记入证券期货市场诚信档案。
证监会浙江监管局网站日前公示的文件显示,2023年1月31日,桐昆集团股份有限公司披露《2022年年度业绩预减公告》,预计2022年度实现归属于上市公司股东的净利润3亿元至4.2亿元。然而2023年4月22日,公司披露《2022年年度报告》,实现归属于上市公司股东的净利润1.3亿元。业绩预告相关信息披露不准确、更正不及时。
浙江证监局认为,上述行为违反了《上市公司信息披露管理办法》(证监会令第182号)第三条规定。公司时任董事长陈士良、时任总裁许金祥、时任董事会秘书周军、财务总监费妙奇违反了《上市公司信息披露管理办法》(证监会令第182号)第四条、第五十一条规定,对上述违规行为负有主要责任。浙江证监局决定对桐昆股份、陈士良、许金祥、周军、费妙奇分别采取出具警示函的监督管理措施,并记入证券期货市场诚信档案。

自去年以来,桐昆股份总负债居高不下,由2021年的336亿元涨至2022年的551.3亿元,今年一季度总负债更是增至573亿元,资产负债率高达62.4%。
此外,桐昆股份近年来经营性现金流净流入金额持续减少。2019年至2023年一季度,桐昆股份经营现金流净额分别为51.16亿元、33.47亿元、27.94亿元、10.73亿元、-22.93亿元,2020年至2022年连续三年下降。
图片来源:wind数据
桐昆股份的发展压力来自多方面。
据国际金融报13日报道,从行业发展情况看,因受国家油价涨跌幅制约,桐昆股份业绩确实呈现周期性特征。
因上游原料及所生产的产品均为石油炼化产品的衍生品,涤纶长丝行业及PTA行业均受国际原油价格波动的影响。叠加行业间企业之间竞争策略的不同,再加上下游需求受宏观经济、消费升级、出口政策等因素影响,业绩常有波动。
此外,涤纶长丝及PTA行业作为纺织产业链的中游行业,在欧美发达国家产业转移的过程中,中国、印度和东南亚国家凭借市场和劳动力成本优势,承接了大部分的化纤产能。在国内,随着产业链一体化优势愈发明显,涤纶长丝行业的区域分布向浙江省、江苏省、福建省集中,呈现出产业梯度转移的特征,也会影响业绩。
同时,作为化纤民营巨头,桐昆股份还面临来自行业的激烈竞争。近年来,涤纶长丝行业和PTA行业龙头企业纷纷扩产,并且向上游产业进行延伸,做大做强产业链,以抵抗行业波动的风险,这也会加剧产能过剩的局面。
桐昆股份自身的扩张步伐也很激进。到2022年底,公司完成嘉通项目三套30万吨合计100万吨聚酯涤纶长丝装置顺利试运行,具备800万吨原油加工权益量、720万吨PTA、910万吨聚合、960万吨涤纶长丝年生产加工能力。
校对|何小桃
游戏 推荐